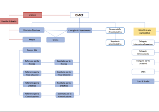
Gruppo per l'Assicurazione della Qualità Il Dipartimento di Medicina, Chirurgia e Farmacia si impegna a mantenere elevati standard di qualità in tutte le attività relative alle tre missioni istituzionali (Didattica, Ricerca e Terza Missione/Impatto Sociale), a garantire trasparenza e accessibilità a tutte le procedure e ai risultati delle valutazioni e a promuovere il coinvolgimento di tutte le componenti del Dipartimento nel processo di assicurazione della qualità (AQ). Ai fini della AQ, il Dipartimento è strutturato in organi funzionali all’organizzazione delle sue attività, ciascuno con le sue funzioni, compiti e responsabilità descritte nelle Linee Guida per l’Assicurazione della Qualità di Ateneo, nel Regolamento di Dipartimento e nei Regolamenti dei singoli Comitati.Per la definizione e attuazione della politica di AQ al fine di garantire il raggiungimento dei target di qualità definiti nel Piano Strategico, il Dipartimento si avvale del Referente per l’Assicurazione della Qualità del Dipartimento (RAQ-D) e del Gruppo per l’Assicurazione della Qualità (GAQ-D).Referente per l'Assicurazione della Qualità del Dipartimento:Prof.ssa Giovanna RassuE-mail: grassu@uniss.it Telefono: 079228735 Membri del Gruppo per l'Assicurazione della Qualità:Prof.ssa Giovanna Rassu (Referente AQ Dipartimento)Prof.ssa Elisabetta Gavini (Vice-Direttrice di Dipartimento)Prof.ssa Rossana Migheli (Referente Comitato Didattica)Prof. Giordano Madeddu (Referente Comitato Ricerca)Prof. Marco Dettori (Referente Comitato Terza Missione)Dott. Luigi Angelo Vaira (Referente Comitato Comunicazione)Prof. Antonio Carta (Docente Componente della Commissione paritetica docenti-studenti)Sig. Pietro Mongiu (Studente Componente della Commissione paritetica docenti-studenti)Sig.ra Laura Idili (Studente Componente della Commissione paritetica docenti-studenti)Dott. Nicola Demontis (Responsabile Amministrativo) Naviga la sezione Consiglio di Dipartimento Direttore di Dipartimento Giunta di Dipartimento Segreteria Amministrativa Comitato per la Ricerca Comitato per la Didattica Comitato per la Terza Missione e Impatto Sociale Comitato per la Comunicazione Gruppo per l'Assicurazione della Qualità Referente per l'Orientamento Referente per l'Internazionalizzazione e l'Erasmus Referente per gli Studenti con Disabilità e DSA Ti può interessare Presidio di Qualità di Ateneo Sistema di AQ di Ateneo Linee Guida, Documenti e FAQ Documenti: Regolamento di Assicurazione della Qualità del Dipartimento di Medicina, Chirurgia e Farmacia Piano Strategico 2025-2027 Dipartimento di Medicina, Chirurgia e Farmacia Contatti Giovanna Rassu 079228735 grassu@uniss.it